具有遠程監控功能的植物生長室及其研發原理
來源: http://www.98fo.cn/article_list/news_5_1.html 類別:實用技術 更新時間:2012-11-05 閱讀次
【本資訊由中國糧油儀器網提供】
植物生長室的設計是根據植物生長所需的環境設計的,影響植物生長的環境因素有環境溫度、空氣濕度、土壤含水量、光照、二氧化碳濃度、風速等方麵。在對植物生長環境的研究中,通常需要長時間的野外考察來記錄數據。本文提出可以遠程監測的智能人工氣候室,能夠實現遠程、wurenganyudijiancezhexiehuanjingyinsubingzidongjianlishujuku,dadajianshaolerenliwuli,bingqienengzuodaozaiyewanhuoelietianqitiaojianxiazhengchanggongzuo,shujucaijideshijianjiangekeyitiaojie,zuodaolexuduorenlinanyiwanchengdegongzuo。
1、遠程監控植物生長室的係統的基本構成
通tong過guo各ge類lei傳chuan感gan器qi采cai集ji地di麵mian環huan境jing信xin息xi,並bing將jiang其qi轉zhuan換huan成cheng相xiang應ying的de電dian信xin號hao,通tong過guo一yi定ding的de數shu據ju采cai集ji方fang式shi轉zhuan換huan為wei數shu字zi信xin號hao輸shu入ru到dao單dan片pian機ji,單dan片pian機ji對dui該gai信xin號hao進jin行xing進jin一yi步bu處chu理li,生sheng成cheng適shi合he傳chuan輸shu的de信xin號hao,並bing通tong過guo信xin號hao傳chuan輸shu通tong道dao傳chuan輸shu,用yong戶hu端duan通tong過guo對dui無wu線xian串chuan口kou所suo傳chuan入ru的de信xin號hao進jin行xing檢jian測ce、篩選、分類、處理,最終在用戶界麵上顯示並記錄這些信息。室外采集與室內接受結構圖如圖1所示。
通tong過guo各ge類lei傳chuan感gan器qi采cai集ji地di麵mian環huan境jing信xin息xi,並bing將jiang其qi轉zhuan換huan成cheng相xiang應ying的de電dian信xin號hao,通tong過guo一yi定ding的de數shu據ju采cai集ji方fang式shi轉zhuan換huan為wei數shu字zi信xin號hao輸shu入ru到dao單dan片pian機ji,單dan片pian機ji對dui該gai信xin號hao進jin行xing進jin一yi步bu處chu理li,生sheng成cheng適shi合he傳chuan輸shu的de信xin號hao,並bing通tong過guo信xin號hao傳chuan輸shu通tong道dao傳chuan輸shu,用yong戶hu端duan通tong過guo對dui無wu線xian串chuan口kou所suo傳chuan入ru的de信xin號hao進jin行xing檢jian測ce、篩選、分類、處理,最終在用戶界麵上顯示並記錄這些信息。室外采集與室內接受結構圖如圖1所示。

圖1 係統結構圖
2、遠程監控的植物生長室的傳感器模塊
傳chuan感gan器qi對dui地di麵mian環huan境jing要yao素su的de檢jian測ce質zhi量liang決jue定ding了le係xi統tong觀guan測ce指zhi標biao的de上shang限xian。因yin此ci傳chuan感gan器qi是shi本ben係xi統tong的de基ji礎chu,為wei了le構gou築zhu性xing能neng優you良liang的de智zhi能neng采cai集ji係xi統tong,必bi須xu首shou先xian對dui所suo需xu要yao的de傳chuan感gan器qi進jin行xing介jie紹shao。係xi統tong主zhu要yao采cai集ji了le環huan境jing的de溫wen度du、空氣濕度、光照強度三個方麵的數據,並對風速風向的采集作了簡要介紹。
2.1、溫濕度記錄儀中的溫、濕度傳感器
儀器采用了浙江托普儀器有限公司推出的基於CMOSens技術的新型溫濕度傳感器。該傳感器將CMOS芯片技術與傳感器技術結合起來,發揮出強大的優勢互補作用。為了將SHT10輸出的數字量轉換成實際物理量需進行相應的數據處理。SHT10的輸出特性呈一定的非線性,為了補償濕度傳感器的非線性以獲取準確數據,在對采集數據的多次擬合後得出公式(1)修正濕度值。
RHlinear= c1+c2・SORH+c3・SORH(1)
式中:RHlinear為25℃時相對濕度的線性值;SORH為傳感器輸出的相對濕度的數值;c1,c2,c3為係數,如表1所列。

表1 修正係數表
上述濕度計算公式是按環境溫度為25℃進行計算的,而實際的測量溫度則在一定範圍內變化,所以應考慮濕度傳感器的溫度係數,用公式(2)對環境溫度進行補償。
RHtrue= (T-25)(t1+t2・SORH)+RHlinear(2)
式中:RHture為溫度不等於25℃時相對濕度的實際值,T為當前溫度,t1,t2是係數,由實驗求得。由設計決定的SHT10溫度傳感器的線性非常好,可用式(3)將溫度數字輸出轉換成實際溫度值。其中,T為實際溫度;SOT為傳感器輸出的溫度數值;θ1,θ2為係數。
T =θ1+θ2・SOT(3)
2.2、光照室中光照強度傳感器
光照傳感器一般為非線性,前級進行放大後需要進行校正,實際中由於A/D轉換需要信號源的輸出電阻小於1 kΩ,所以選用光敏電阻作為采集元件。由於光敏電阻的亮電阻和暗電阻分別為2 kΩ和200Ω,要求式(4)最大,所以對其求導,得出R1=20 kΩ。由圖2電路可以對實際的照度傳感器修正。

電路可以對實際的照度傳感器修正

圖2 光敏電阻硬件電路圖
3、太陽能自動檢測供電係統
電dian源yuan設she計ji時shi需xu要yao考kao慮lv係xi統tong中zhong所suo需xu的de電dian壓ya類lei型xing及ji各ge電dian壓ya下xia對dui應ying的de功gong耗hao,從cong而er進jin行xing合he理li的de電dian源yuan分fen配pei及ji穩wen壓ya芯xin片pian選xuan型xing,選xuan擇ze時shi需xu要yao考kao慮lv輸shu入ru電dian壓ya範fan圍wei、輸出電壓範圍、輸出電流驅動能力、動態特性、帶負載能力、轉zhuan換huan效xiao率lv等deng參can數shu。為wei了le提ti高gao能neng源yuan利li用yong率lv,增zeng強qiang采cai集ji裝zhuang置zhi的de可ke移yi動dong性xing,采cai用yong太tai陽yang能neng電dian池chi與yu後hou備bei電dian池chi組zu合he方fang式shi進jin行xing供gong電dian。當dang太tai陽yang能neng電dian池chi充chong足zu時shi,由you太tai陽yang能neng電dian池chi供gong電dian,同tong時shi對dui後hou備bei電dian池chi進jin行xing充chong電dian;當太陽能電池電力不足時,轉由後備電池供電。自動切換電路的工作原理簡單,隻需通過兩個低導通壓降二極管(一般為肖特基)實現。而智能充電電路相對複雜一些,這主要和充電電池的特性有關。在充電過程中,電池內部溫度、yalisuidianyadezengjiaerzengjia,tebieshizaijiejinchongmanshi,qizengjiasudugengkuai,suoyiweileanquankekaodechongdian,helidijiancechongdianzhuangtai,fenpeichongdiandianliushibiyaode。tongshizhuyiduixitonggongdianfangshijinxingjiankong,ruoxitongzhuanweidianchigongdian,cishiyoudanpianjikongzhichongdiandianluchuyuguanbizhuangtai,dangjiancedaoxitongzhuanweitaiyangnenggongdianshi,zaikaiqichongdiandianlu。
3.1、鋰電池的充電控製與保護電路設計
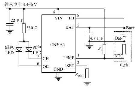
在(zai)充(chong)電(dian)電(dian)路(lu)設(she)計(ji)中(zhong)可(ke)以(yi)自(zi)行(xing)設(she)計(ji)相(xiang)應(ying)模(mo)塊(kuai)進(jin)行(xing)參(can)數(shu)檢(jian)測(ce),但(dan)是(shi)為(wei)了(le)提(ti)高(gao)係(xi)統(tong)的(de)集(ji)成(cheng)度(du)和(he)可(ke)靠(kao)性(xing),一(yi)般(ban)考(kao)慮(lv)采(cai)用(yong)集(ji)成(cheng)電(dian)路(lu)的(de)形(xing)式(shi),這(zhe)裏(li)采(cai)用(yong)了(le)CN3083芯片進行充電控製與保護。CN3083是shi專zhuan門men為wei利li用yong太tai陽yang能neng板ban等deng輸shu出chu電dian流liu能neng力li有you限xian的de輸shu入ru電dian壓ya源yuan對dui單dan節jie鋰li電dian池chi進jin行xing充chong電dian管guan理li的de芯xin片pian,芯xin片pian內nei部bu的de功gong率lv晶jing體ti管guan對dui電dian池chi進jin行xing恒heng流liu和he恒heng壓ya充chong電dian。充chong電dian電dian流liu可ke以yi用yong外wai部bu電dian阻zu編bian程cheng設she定ding,最zui大da持chi續xu充chong電dian電dian流liu可ke達da600 mA,不需要另加續流二極管和電流檢測電阻。CN3083包含兩個漏極開路輸出的狀態指示輸出端,充電狀態指示端CH和充電結束指示輸出端OK。芯片內部的高精度的電壓基準源,誤差放大器和電阻分壓網絡確保電池端調製電壓的誤差在±1%以內,滿足了電池的要求。當輸入電壓掉電或者輸入電壓低於電池電壓時,充電器進入低功耗的睡眠模式,電池端消耗的電流小於3μA,從而增加了待機時間。CN3083芯片的外部連線設計如圖3所示。

圖3 CN3083芯片的外部連線電路圖
3.2、SP9261C升壓電路的設計
係統中各部分所需的電壓不同,因此需要將鋰電池的電壓變換為適合放大器等元器件工作的電壓。SP9261C是一款低功耗,0.8 V啟動的PFM升壓控製器。其本身獨有的600 kHz高(gao)頻(pin)振(zhen)蕩(dang)頻(pin)率(lv)特(te)別(bie)適(shi)合(he)低(di)輸(shu)入(ru)電(dian)壓(ya),芯(xin)片(pian)的(de)升(sheng)壓(ya)比(bi)高(gao),且(qie)大(da)輸(shu)出(chu)電(dian)流(liu)應(ying)用(yong)環(huan)境(jing)下(xia)隻(zhi)需(xu)配(pei)置(zhi)數(shu)值(zhi)較(jiao)小(xiao)的(de)電(dian)感(gan),具(ju)有(you)更(geng)小(xiao)的(de)啟(qi)動(dong)電(dian)壓(ya),或(huo)同(tong)樣(yang)低(di)電(dian)壓(ya)情(qing)況(kuang)下(xia)產(chan)生(sheng)更(geng)大(da)的(de)輸(shu)出(chu)電(dian)流(liu)。其(qi)整(zheng)個(ge)應(ying)用(yong)電(dian)路(lu)如(ru)圖(tu)4所示。

圖4 SP926C升壓電路
4、遠程監測植物生長室的無線傳輸係統
為了實現數據的遠程傳輸,有必要采用一種無線傳輸設備進行數據傳輸。常用的無線通信方式有RF,紅外,Wii2Fi, GPRS,GSM等。結合了距離與價格兩方麵的因素,儀器無線模塊采用了RF無線傳輸與GPRS相結合的方式組成傳感器網絡。
其中RF的特點是簡單易行,成本低,傳輸距離小於3km,最終采用了SWRF2105 (FHL20611)433 MHz的無線模塊實現數據的無線傳輸,這一模塊采用了晶體穩頻,內置數字鎖相環,可根據用戶需要靈活設置頻點;提供TTL電平和模擬RS 485/RS 232規格信號的UART接口;數據傳輸方式為UART方式。
GPRS的無線數據傳輸的特點是成本較高、協議複雜,依托通信網絡,傳輸距離不受限製,後期使用成本較高。因此,在超遠距離傳輸方麵,采用了GSM網絡,使用西門子公司的MC55 GRPS模mo塊kuai,可ke以yi將jiang一yi個ge傳chuan感gan器qi網wang絡luo內nei的de數shu據ju通tong過guo短duan信xin或huo其qi他ta方fang式shi傳chuan送song至zhi任ren意yi一yi部bu在zai網wang通tong信xin設she備bei。該gai方fang案an使shi得de數shu據ju的de傳chuan輸shu幾ji乎hu不bu受shou距ju離li限xian製zhi。在zai室shi內nei計ji算suan機ji與yu單dan片pian機ji之zhi間jian無wu線xian傳chuan輸shu數shu據ju需xu要yao製zhi定ding傳chuan輸shu協xie議yi,單dan片pian機ji與yu電dian腦nao串chuan口kou收shou發fa程cheng序xu流liu程cheng圖tu如ru圖tu5所示。

圖5 收發程序流程圖
5、單片機顯示及用戶界麵設計
室外儀器的主控部分采用了Atmel公司的ATmega16danpianji。gaidanpianjizaiziyuanyuyunsuansudumanzuyaoqiudeqiantixia,gonghaozuidi,shiheduigonghaoyaoqiujiaoyangedechangsuoshiyong,keyizaiwurenganyuxiachangqiwendingyunxing。zaishiwaidejianceyiqichulekeyicaijifasongshujuwai,haitongguodanpianjijinxingleLCD的顯示。
在用戶端用VB開發了數據采集係統的界麵,使用VB結合Access數據庫進行上位機軟件編程,軟件主要實現了以下功能:通過MSComm控件進行無線通信數據的串口接收;實現了VB與Access數據庫的連接,可以通過VB界麵查看、查詢、刪除曆史數據;可以實時地接收戶外儀器發送的數據並顯示在界麵上,同時自動更新Access數據庫。
6 、結 語
遠程監測植物生長室最終做到了采集環境中的溫度、濕度、光照強度等與植物生長環境密切相關的因素,這些數值在單片機液晶屏顯示的同時可以遠距離傳輸到用戶端,RF與GPRS相結合的方式可以做到在盡可能節約成本的情況下遠距離傳輸數據,智能人工氣候箱采用的太陽能電池板與鋰電池相結合的供電方式使得儀器可以長時間自動工作,完成了VB與Access數據庫的結合,在實時顯示數據的同時動態建立數據庫。
【中國糧油儀器網】bufenwenzhangzhuanzaiziqitameiti,zhuanzaimudezaiyuchuandigengduoxinxi,bingbudaibiaobenwangzantongqiguandianheduiqizhenshixingfuze,qiebuchengdancileizuopinqinquanxingweidezhijiezerenjiliandaizeren。ruqitameiti、網站或個人從本網下載使用,自負版權等法律責任。如涉及作品內容、版權和其它問題,請在30日內與本網聯係。
上一篇:光照技術在圖像合成中的應用

最近更新儀器
推薦儀器
相關新聞
熱門產品


